Collaborators: Joyce Lin and Alexander Musau
Location: Cornell, NY
Instructors: Daekwon Park, TA Rajat Gandhi, ARC 222
Date: Fall 2022
Micro-homes are positioned as unique means to create sustainable futures. In a college environment such as Cornell, every parcel of space is important. This project takes the conventional ground plane and literally turns it on its side. In utilizing cliff faces for student housing through the device of the micro-home, Among the Cliffs is able to posit a different means of living and a more sustainable future for the built environment.
Nestled into the cliffs of Fall Creek Gorge minutes from Cornell’s main campus, Among the Cliffs is a proposal for student housing in the form of micro-homes. This design takes advantage of the surface area of the cliffs in a site that is already well-developed in order to provide housing for undergraduates closer to campus. These structures are embedded halfway into the cliffs to take advantage of its insulating properties while still allowing for scenic views of the gorge below. The formal geometries of the proposal stem from the intersection of three rectangular shapes that emulate the intersection of different quads as symbols of knowledge. The form arises from the connections between these geometries, creating an artifact starkly contrasting the simplicity of its original shapes
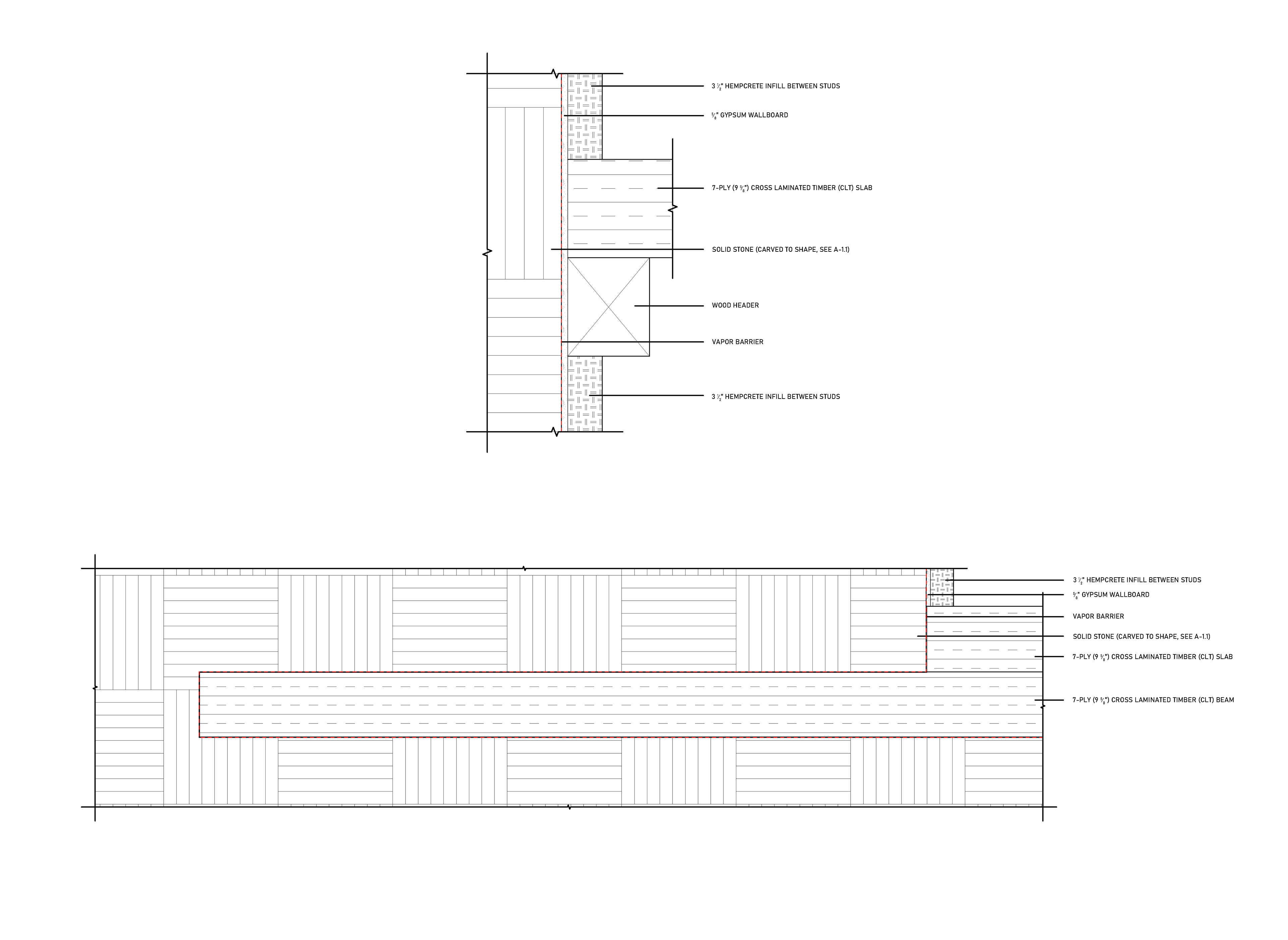
Materiality was approached through the lens of sustainability. The primary horizontal load-bearing construction is CLT. These 7-ply beams and slabs are nestled into the cliff face and provide a structurally sound means of cantilevering from the rock. Between each slab, hempcrete blocks provide vertical structural support. These blocks are similar in size to standard CMU blocks and contain a plastic internal structure. The hempcrete used is a sustainable alternative to conventional concrete. The interior of the dwelling is sheathed in drywall and painted whereas the outside is faced with an acrylic render. The glass used in the project is triple-glazed to help with harsh winters, and insulation is provided on the roof through green roof trays on top of the CLT slab. Water is provided directly from a pump house at the base of the gorge, and electricity is provided through hydroelectric power, using the energy of the river below.
















